Shauna Kennedy

Hello, my name is Shauna Kennedy

I'm a Data Analyst

Results-driven Researcher and Web Developer who transforms complex data into million-dollar insights. Delivered 20% increase in patient appointments and 40% reduction in phone calls through healthcare website redesign. Built automated financial reporting systems that eliminated manual processes and streamlined operations. Expert in SQL, Tableau, JavaScript, and healthcare systems with proven track record of turning data into strategic business solutions. Licensed Real Estate Salesperson Agent with comprehensive market analysis and client relationship expertise. Ready to drive your next data-driven success story.

Theme Colors

About Me

I'm Shauna Kennedy and I'm skilled in Data Analysis, Web Development, and Process Automation

Data Analyst and Administrator skilled at turning complex data into actionable insights. I have a strong background in research methodologies and data-driven decision-making, excelling at streamlining processes through automation and strategic optimization. Throughout my career, I have successfully managed projects from initial concept to final implementation—including a year-long initiative where I automated financial data reporting and delivered custom web design solutions for a range of clients. My adaptability with new technologies enables me to create comprehensive reporting packages that clearly communicate complex information.

2017 - 2020

Bachelor's of Arts in Political Science

I attended Boston University in Boston, MA. Along with major requirements, I took a number of other Economic and Computer Science courses. These courses include: Database Design and Implementation, Introduction to Java, Introduction to Python, Databases and Data Mining, Combinatorics, Microeconomics, Macroeconomics, Intermediate Microeconomic Analysis, Sociology of Healthcare, and Public Policy.

2012 - 2016

High School Diploma

I attended High School at Dana Hall School in Wellesley, MA. I took the requisite courses, gaining my high school diploma.

2019 - 2021, 2022 - Present

Administrative Analyst at ATLANTIC PRIMARY CARE

- Designed, built, and deployed the full www.atlanticprimarycare.com website from scratch, including front-end architecture (HTML, CSS, JavaScript), mobile-responsive layout, user experience optimization, and domain/DNS setup through Firebase hosting; completed over 100+ hours of deployment, debugging, and iteration to ensure functionality, security, and SEO performance
- Streamlined patient scheduling workflows, boosting patient throughput by 10% and reducing wait times by optimizing calendar structure and triaging procedures
- Managed high volume referral processing (~100/month), ensuring accuracy and timely processing across multiple specialists and insurance networks
- Handled day-to-day clerical operations including triaging phone calls and faxes, and verifying and collecting payments and copays, and verifying insurance eligibility
- Coordinated directly with physicians and external providers to support continuity of care and reduce administrative bottlenecks
- Technology used: Tebra/Kareo, Quest Diagnostics, Care360

2021 - 2022

Research Associate at NEPC, LLC

- Automated population of financial documents using C programming, reducing manual data entry time by 60% and increasing reporting accuracy
- Created predictive models and data visualizations to evaluate fund performance and support investment strategy decisions for institutional clients
- Contributed to manager due diligence by analyzing fee structures and fund histories, supporting the onboarding of $100M+ in client assets
- Collaborated cross-functionally with developers, marketing, and tech managers in an Agile environment to design robust automation tools and client deliverables
- Technology used: Agile, VisionFI, Ultipro, Confluence, Evestment, Fact Set, CRM

2018

Internship at SUFFOLK UNIVERSITY PUBLIC POLICY DEPT.

- Supported the research of the "10,000 Souls Project" analyzing demographic and budget data to influence healthcare, social, and economic policy
- Created time series datasets to track legislative outcomes against state budgets, uncovering patterns that informed policy recommendations
- Synthesized complex legislative material into digestible briefs for university stakeholders and policy advisors
- Technology used: Excel

2018

Internship at PETER TEDESCHI CONGRESSIONAL CAMPAIGN

- Outlined the policy framework for campaign initiatives within local businesses
- Handled email and phone correspondences to campaign contributors and constituents
- Prepared travel arrangements including busses, meeting times, and overnight stays
- Crafted key talking points and debate arguments for speeches
- Technology used: Excel

Services

Administrative

Administrative duties involve clerical work, scheduling, and developing strategies to administrate effectively.

Web Development

Web development includes utilizing package managers like JSON, Node.js, and Yarn to develop and deploy web projects.

Data Analysis

Using logical and statistical inferences to identify and examine information, and perform data visualization on that information.

Web Design

Using coding languages like HTML, Cascading Style Sheets (CSS), SCSS, and Javascript to enhance website and project designs.

Research

Research involving gathering and synthesizing data into reports and generative insights.

Programming

Programming languages include Python and Java, and SQL, used to develop task automation, computing, and database implementation.

Portfolio

Featured Projects

Atlantic Primary Care - Main View

Atlantic Primary Care

Healthcare Website

A modern healthcare website featuring an elegant welcome modal, interactive location showcases, comprehensive FAQ sections, and advanced accessibility features. Built with glassmorphism design principles and optimized for patient engagement.

HTML5 CSS3 JavaScript Responsive Design
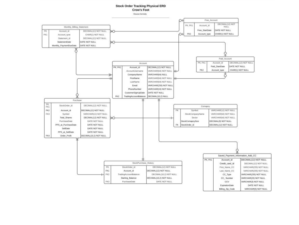
Stock Trading Database Schema

Stock Trading Database Design

Database Architecture & Visualization

Comprehensive stock trading database system with advanced SQL programming, PostgreSQL backend, and Tableau visualization. Features complex queries, data normalization, and interactive financial analytics dashboards.

PostgreSQL SQL Tableau Database Design

Contact Me

Have Any Questions?

I'm At Your Service

Send Me An Email

I'm Very Responsive To Messages

Theme Colors

Expanded Portfolio Image